94 Regression3
dyn
regression
lm
schoice
Schlüsselwörter
Aufgaben, Statistik, Prognose, Modellierung, R, Datenanalyse, Regression
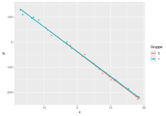
94.1 Aufgabe
Eine Forscherin berechnet ein Regressionsmodell mit einer metrischen AV y und einer metrischen UV x.
Dazu kommt noch eine Gruppierungsvariable \(g\) (mit den Stufen 0 und 1). Das Modell lautet also: y ~ x + g.
Das folgende Diagramm stellt das Modell dar (vgl. Farbe und Form der Punkte zur Darstellung von g).
Wählen Sie das (für die Population) am besten passende Modell aus der Liste aus!
Hinweis: Ein Interaktionseffekt der Variablen \(x\) und \(g\) ist mit \(xg\) gekennzeichnet.
94.2 Lösung
Der Modellfehler \(\epsilon\) hat den Anteil \(0.05\) im Vergleich zur Streuung von \(y\).
Categories:
- dyn
- regression
- lm
- schoice
