Sim-Prior

Published

November 5, 2022

Exercise

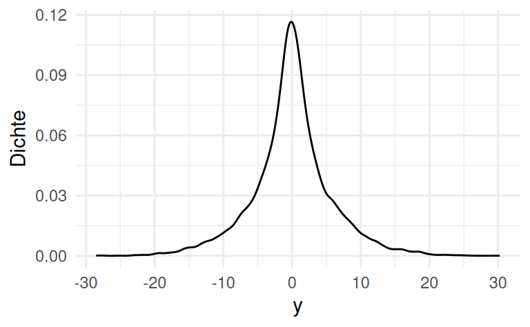
Gegeben dem folgenden Modell, simulieren Sie Daten aus der Prior-Verteilung (Priori-Prädiktiv-Verteilung).

Likelihood: \(h_i \sim \mathcal{N}(\mu, \sigma)\)

Prior für \(\mu\): \(\mu \sim \mathcal{N}(0, 1)\)

Prior für \(\sigma\): \(\sigma \sim \mathcal{U}(0, 10)\)











Solution

library(tidyverse)

n <- 1e4


sim <- tibble(
  mu = rnorm(n = n),  # Default-Werte sind mean=0, sd = 1
  sigma = runif(n = n, 0, 10)) %>%
  mutate(
    y = rnorm(n = n, mean = mu, sd = sigma))

ggplot(sim, aes(x = y)) +
  geom_density() +
  labs(x = "y", y = "Dichte") +
  theme_minimal()


Categories: