---
exname: Regression3
extype: schoice
exsolution: r mchoice2string(d_five_options$is_correct, single = TRUE)
exshuffle: no
categories:
- dyn
- regression
- lm
- schoice
date: '2023-05-08'
slug: Regression3
title: Regression3
---
<!-- based on Karsten Luebke et al. -->
```{r libs, include = FALSE}
library(tidyverse)
library(mosaic)
library(glue)
library(testthat)
library(exams)
```
```{r global-knitr-options, include=FALSE}
knitr::opts_chunk$set(fig.pos = 'H',
fig.asp = 0.618,
fig.width = 4,
fig.cap = "",
fig.path = "",
out.width = "75%",
fig.align = "center",
echo = FALSE,
warning = FALSE)
```
# Aufgabe
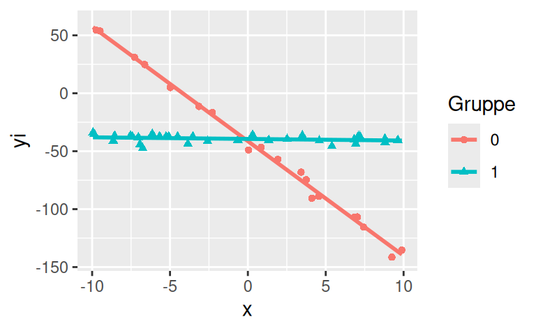
Eine Forscherin berechnet ein Regressionsmodell mit einer metrischen AV `y` und einer metrischen UV `x`.
Dazu kommt noch eine Gruppierungsvariable $g$ (mit den Stufen `0` und `1`).
Das Modell lautet also: `y ~ x + g`.
Das folgende Diagramm stellt das Modell dar (vgl. Farbe und Form der Punkte zur Darstellung von `g`).
```{r defs, echo=FALSE}
n_set <- c(30, 50, 70)
n <- sample(n_set, 1)
anteil_g1_set <- c(.4, .5, .6)
anteil_g1 <- sample(anteil_g1_set, 1)
n_g1 <- floor(anteil_g1 * n)
xmin_set <- c(-20,-10)
xmin <- sample(xmin_set,1)
xmax_set <- c(10,20)
xmax <- sample(xmax_set,1)
e_set <- c(0.05, .1, .2, .3)
e <- sample(e_set, 1)
steigung1_set <- c(-10, 10)
steigung2_set <- c(-40, 0, +40)
achsenabschnitt_set <- c(-40, +40)
interaktion_x_g_set <- c(-10, 0, +10)
```
```{r build-grid, echo = FALSE}
d <-
expand_grid(steigung1_set, steigung2_set, achsenabschnitt_set, interaktion_x_g_set) %>%
mutate(item = glue("$y = {achsenabschnitt_set} + {steigung1_set}\\cdot x + {steigung2_set} \\cdot g + {interaktion_x_g_set} \\cdot xg + \\epsilon$"))
```
```{r plot-scatter, echo = FALSE}
x <- runif(n, min = xmin, max = xmax)
g <- sample(x = c(0, 1), size = n,
replace = TRUE,
prob = c(anteil_g1, 1-anteil_g1))
# only four answer options are supported:
d_five_options <-
d %>%
sample_n(size = 4) %>%
# choose a "correct" model
mutate(is_correct = sample(x = c(TRUE, rep.int(FALSE, times = nrow(.)-1))))
# draw one model as "correct" one
d_correct <-
d_five_options %>%
filter(is_correct == TRUE)
# this is the "correct" model per definition
yhat <- d_correct$achsenabschnitt_set[1] + d_correct$steigung1_set[1] * x + d_correct$steigung2_set[1] * g + d_correct$interaktion_x_g_set[1] * x*g
yi <- yhat + rnorm(n, sd = sd(yhat)*e)
lm_true <- lm(yi ~ x*g)
expect_equal(length(yhat), length(yi))
gf_point(yi ~ x, color = ~ factor(g),
shape = ~ factor(g)) %>%
gf_lm() %>%
gf_labs(color = "Gruppe", shape = "Gruppe")
r2 <- round(rsquared(lm_true), 2)
```
Wählen Sie das (für die Population) am besten passende Modell aus der Liste aus!
*Hinweis*: Ein Interaktionseffekt der Variablen $x$ und $g$
ist mit $xg$ gekennzeichnet.
```{r questionlist, echo = FALSE, results = "asis"}
answerlist(d_five_options$item, markup = "markdown")
```
</br>
</br>
</br>
</br>
</br>
</br>
</br>
</br>
</br>
</br>
# Lösung
Der Modellfehler $\epsilon$ hat den Anteil $`r e`$ im Vergleich zur Streuung von $y$.
```{r solutionlist, echo = FALSE, results = "asis"}
answerlist(ifelse(d_five_options$is_correct, "Richtig", "Falsch"), markup = "markdown")
```
---
Categories:
- dyn
- regression
- lm
- schoice