[1] 0.5

November 20, 2022
Ist folgende Aussage \(A\) wahr?
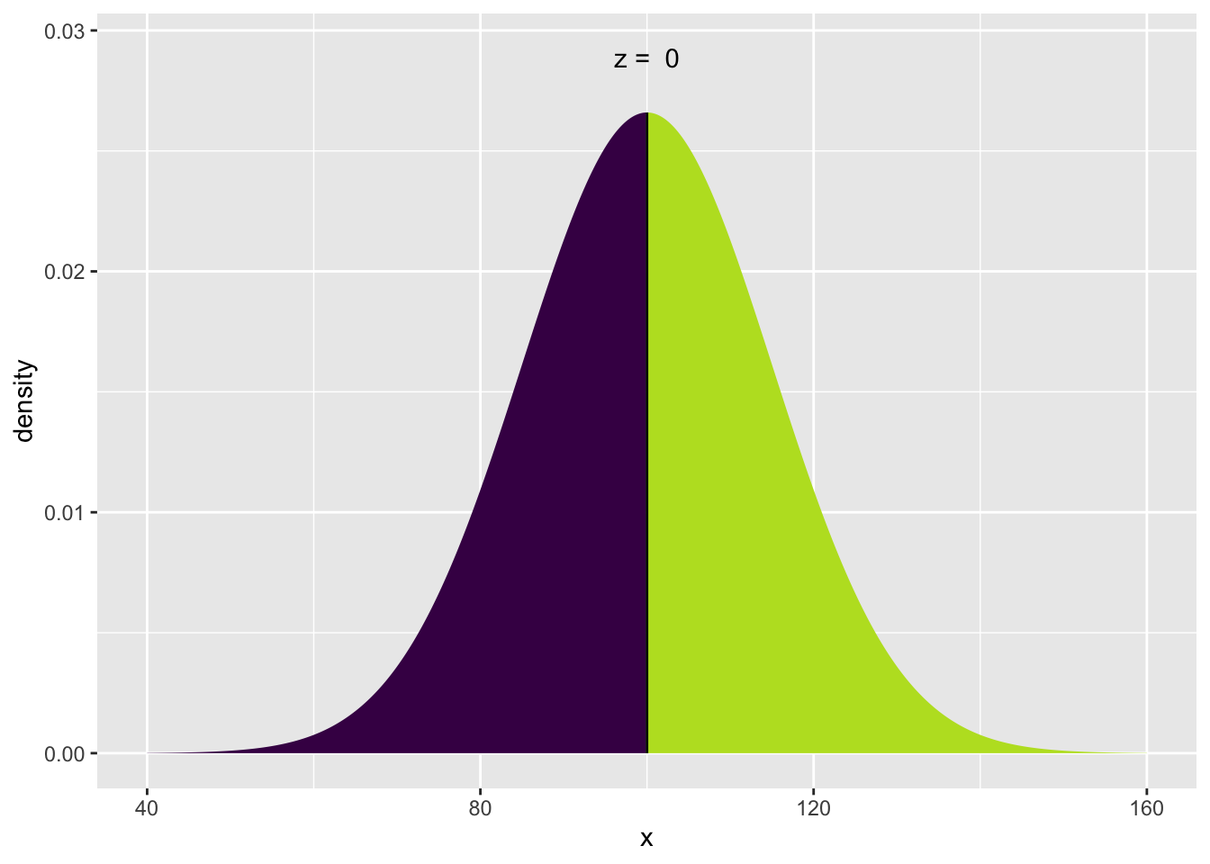
Sei \(X \sim N(100,15)\), dann ist \(Pr(X \ge 100) \ne 1/2\).
Tatsächlich gilt: \(Pr(X \ge 100) = 1/2\)
Aussage \(A\) ist also falsch.
[1] 0.5

Categories:
---
exname: Verteilungen-Quiz-06
extype: schoice
exsolution: 1
exshuffle: no
categories:
- distributions
- Verteilungen-Quiz
- probability
- bayes
- paper
- qm2-pruefung2023
- Verteilungen-Quiz24
date: '2022-11-20'
slug: Verteilungen-Quiz-06
title: Verteilungen-Quiz-06
---
```{r global-knitr-options, include=FALSE}
knitr::opts_chunk$set(fig.pos = 'H',
fig.asp = 0.618,
fig.width = 4,
fig.cap = "",
fig.path = "",
echo = TRUE,
message = FALSE,
fig.show = "hold")
```
# Exercise
Ist folgende Aussage $A$ wahr?
Sei $X \sim N(100,15)$, dann ist $Pr(X \ge 100) \ne 1/2$.
Answerlist
----------
* Ja
* Nein
</br>
</br>
</br>
</br>
</br>
</br>
</br>
</br>
</br>
</br>
# Solution
Tatsächlich gilt: $Pr(X \ge 100) = 1/2$
Aussage $A$ ist also falsch.
```{r echo = FALSE, fig.show = "hold"}
mosaic::xpnorm(100, 100, 15)
```
Answerlist
----------
* Falsch
* Wahr
---
Categories:
- distributions
- Verteilungen-Quiz
- probability
- bayes
- simulation